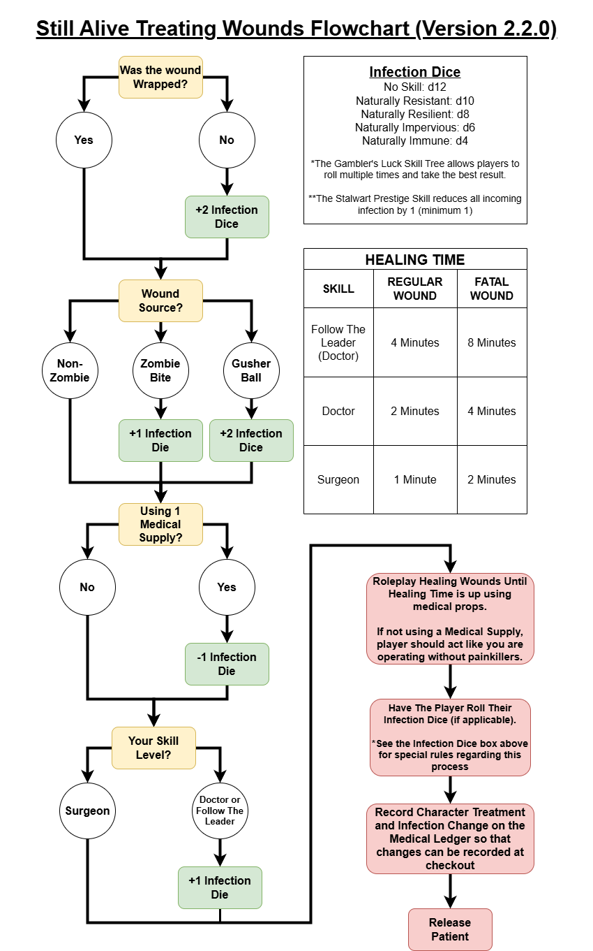
Still Alive Treating Wounds Flowchart